Viasat TechTools

Mobile app that empowers field technicians with on-demand access to job specifics, streamlining satellite internet service installations and optimizing order management.

Mobile app • IoT • Field services • Productivity • Zero to one

Context

Viasat, renowned for its satellite broadband and wireless internet offerings, is dedicated to ensuring connectivity across geographically diverse and underserved areas. With the aim of supporting the indispensable work of field technicians, Viasat sought to deliver a mobile app tool, the Techtools app.

My role: Lead designer, from planning and requirements gathering to research, strategy, roadmap, wireframing, UI design and prototyping

Team: Field services team (9 people in product, design and engineering), 2 app developers and 1 network engineering lead

Duration: 4 months in 2019

Results

The V1 of the TechTools app made some real changes to how things were done:

  • It cut down the time for installing new services from around an hour (not including the dish install on roofs/poles and running the cables) — which used to involve a mix of old-school and digital tools, including juggling three desktop apps — to just about 15 minutes.

  • This change led to a 60% decrease in the time needed for setting things up.

  • 20% increase in the number of add-ons selected by customers, enhancing their service package.

  • Overall, users found themselves working four times faster than before.

These improvements meant that technicians could get more done in less time, making the whole process a lot smoother and less of a hassle.

Problem

Before the Viasat Techtools app, technicians struggled with time-consuming, inefficient installations, juggling multiple tools and procedures to complete tasks that significantly hindered productivity and customer service.

Objective

The primary goal of the V1 release of the Tech Tools app is to empower field technicians to efficiently and effectively support Viasat residential customers. By providing a suite of tools within the app, technicians can:

  • Access essential job details, customer information, and specific instructions upfront.

  • Utilize a structured checklist to ensure each installation or service order is completed to standard.

  • Record detailed on-site activities and observations for accurate service documentation.

  • Diagnose and troubleshoot any service disruptions or issues encountered.

  • Implement Smart Home Wi-Fi setups, ensuring robust coverage across the customer’s premises.

  • Identify and suggest Viasat add-on services that enhance the overall customer internet experience.

This version aims to streamline the service process, elevate customer satisfaction through improved internet performance, and encourage the adoption of additional Viasat services.

Pivoting from the original plan

The initial scope of the project was to add a new feature into an existing app to assist the set up of a new product offering: A turnkey Wi-Fi service to Viasat’s residential internet subscribers to reduce churn and customer support costs, enable additional product lines, and increase revenue per customer/subscriber by delivering on the promise of Wi-Fi coverage throughout the customer’s home.

A day in the life of a technician

Constant travel

  • Field service techs might go up to 500 miles in a given day

  • They are always on the move to install or provide service whenever the customer is located

A scheduled life

  • Technicians need to fit in as many service trips as possible into a single day and meet with customers at predetermined time slots

  • Their work and the integrity of their business lives depends on having accurate schedules

Tracking information

  • Everything a field service tech does — from installations to repairs to missed appointments — must be carefully logged in physical or electronic tickets

Reporting back

  • Job information must be relayed back to field service managers electronically

Variables

  • Incorrect phone numbers and addresses

  • Clients who aren’t happy with services or products

  • Not having the right parts on hand

  • Bad directions to upcoming jobs

  • Confusing electronic and paper ticketing systems

  • Inclement weather

  • Scheduling lunch breaks and vacation times

Before Techtools: The FSM app struggle and creative workarounds

Viasat techs were using the FSM mobile app (by Comarch). They frequently complained how bad the app was in terms of usability and how constantly their sessions were timing out, which led them to constantly take screenshots before heading to their next destination. This was their ‘hack’ to make sure they don’t loose important information, in case they don’t have connectivity on the way or at the customer site.

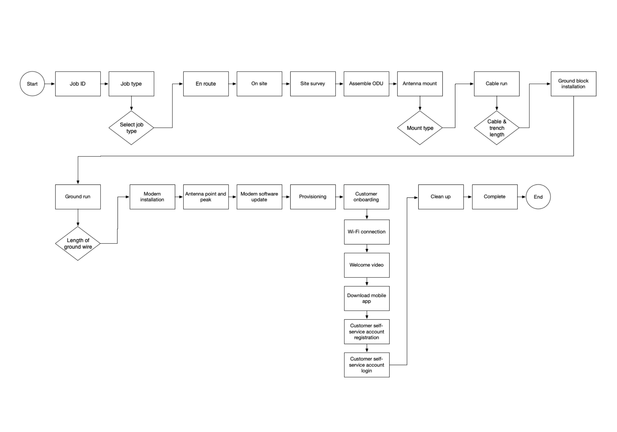
Understanding the installation service workflow

Before service appointment: How many jobs do I have Today? Where and what is my next job?

At service appointment: Meet customer at their home, Guide my site survey (checklist)

Quality of install test

Viasat's 10-point quality of install test is a comprehensive checklist designed to ensure that every satellite internet installation meets the company's high standards for quality and reliability.

Competitive analysis: Whole home wi-fi systems

View my UX teardowns:

Google Wi-Fi →

Eero →

The product vision

Empower Viasat technicians to efficiently serve residential customers, streamline installations, and enhance experiences by recommending new services.

Going broad

To explore and identify what would be needed, I led a Design Thinking worksession to identify ideas and narrow to capable solutions that we could validate through user research.

To start, I called together a group of designers, researchers, marketers, customer care agents, field service managers, and product management to brainstorm solutions and features, aligned against each of the general Viasat customer problems.

In driving the session, I walked the team through the landscape of changes with the context of the Viasat installation/service calls systems and implications, made sure we were familiar with the current capabilities of the back-office, then facilitated an ideastorm + affinity session to identify themes.

Narrowing solutions

Looking at the ideas, and comparing against the largest areas of historical customer impact, the core team aligned on exploring a few solutions.

Final designs

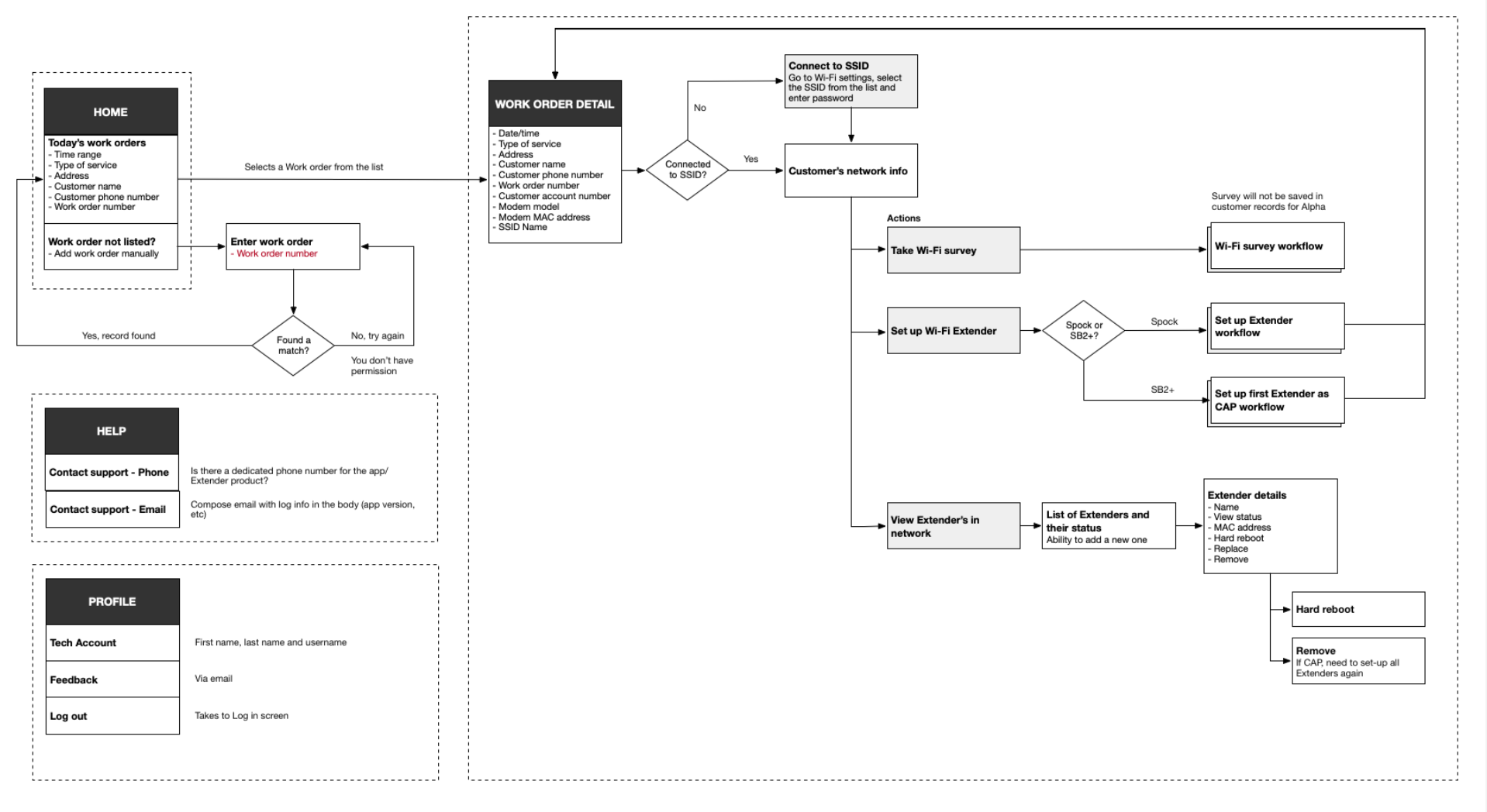
The MVP

The MVP of the mobile app was strategically aimed at guiding technicians in the installation of a comprehensive mesh Wi-Fi system, ensuring whole-home connectivity and seamless internet access.

V1

The V1 of the mobile app expanded beyond its MVP with key features for Viasat technicians to:

  • Access job details, customer info, and instructions for preparedness.

  • Follow a job completion checklist for guaranteed success.

  • Log on-site work and findings for transparency.

  • Troubleshoot and resolve service issues quickly.

  • Recommend Viasat add-ons to enhance customer internet usage.

Results

The V1 of the TechTools app made some real changes to how things were done:

  • It cut down the time for installing new services from around an hour (not including the dish install on roofs/poles and running the cables) — which used to involve a mix of old-school and digital tools, including juggling three desktop apps — to just about 15 minutes.

  • This change led to a 60% decrease in the time needed for setting things up.

  • 20% increase in the number of add-ons selected by customers, enhancing their service package.

  • Overall, users found themselves working four times faster than before.

These improvements meant that technicians could get more done in less time, making the whole process a lot smoother and less of a hassle.

Learnings

  • Collaborative synergy between engineers and designers: This project highlighted how engineers, when closely collaborating with designers, can significantly enhance the design process. Their unique perspectives and solutions added invaluable depth to the design, emphasizing their role as essential partners in shaping the final product.

  • Early engineering involvement: Bringing engineers into the project early on proved crucial. Their drive for engineering-led design enhancements significantly uplifted the app's user experience.

  • Usability testing challenges: Despite its recognized importance, integrating usability testing within a tight schedule was difficult. Nevertheless, without waiting for upper management's approval, we proceeded with user research, which yielded insightful feedback for improvements.

  • Beyond launch: The realization dawned that the measure of success isn't my personal satisfaction but rather the actual use and impact of the product.